协会动态
公告通知
新闻中心

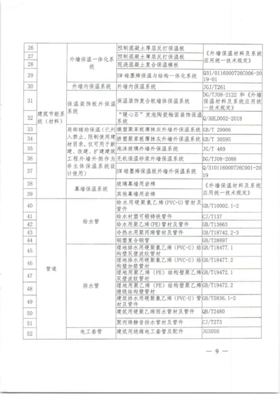
关于转发《上海市住房和城乡建设管理委员会关于进一步深化建材备案“放管服”改革工作的通知》
下载:正文及附件

关于转发《上海市住房和城乡建设管理委员会关于进一步深化建材备案“放管服”改革工作的通知》


 


 
® 上海市工程建设质量管理协会 版权所有        沪ICP备19034318号-2